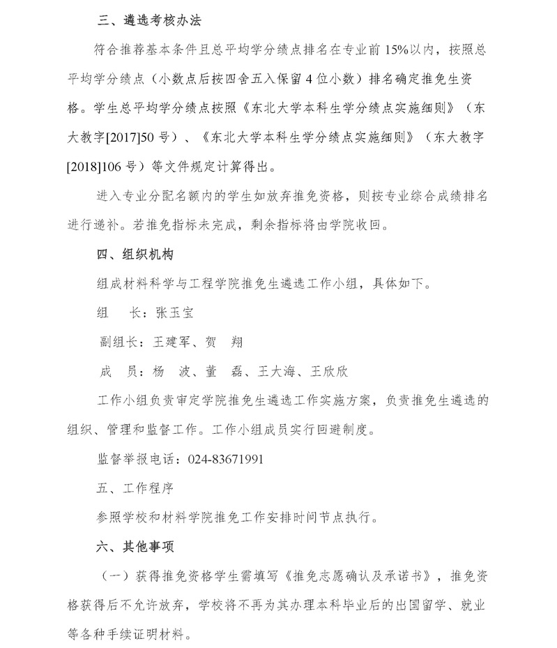
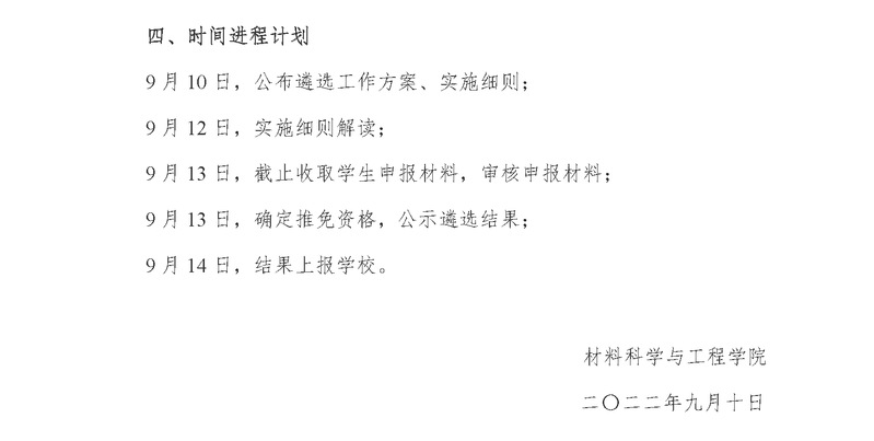
作者:发布时间:2022-09-10浏览次数:2232
料科学与工程学院材料科学与工程(中外合作办学)2023年推免生遴选工作实施方案.pdf
附件1:材料科学与工程学院材料科学与工程(中外合作办学)2023年推免生遴选工作实施细则.pdf
附件2:材料科学与工程(中外合作办学)2019级推免报名承诺书.docx